X射线自由电子激光试验装置(SXFEL)EEHG-HGHG级联
自由电子激光顺利获得工艺测试
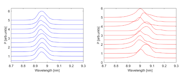
2020年6月11日,国家重大科技基础设施--X射线自由电子激光试验装置(简称:SXFEL试验装置)EEHG-HGHG级联模式自由电子激光顺利获得了中国科研实验室条件保障与财务局组织的工艺测试。测试组由来自中国科研实验室近代物理所、中国科研实验室高能物理所、中国科研实验室大连化物所、上海交通大学、上海科技大学等单位的专家组成,夏佳文院士任测试组组长。专家组听取了项目组关于EEHG-HGHG级联的调试和自测报告,详细讨论确定了测试大纲,并进行了现场测试,测试结果表明:第一级自由电子激光工作在EEHG模式,第二级自由电子激光工作在HGHG工作模式;第一级EEHG模式取得了比HGHG模式更窄的带宽和更高的中心波长稳定性;在国际上首次实现了EEHG-HGHG级联模式放大,在8.94 nm波长下最大峰值功率超过100 MW。
SXFEL试验装置由中国科研实验室和教育部共同建设,项目法人单位为中国科研实验室上海应用物理所,北京大学为共建单位,清华大学为合作单位。装置建设得到了中国科研实验室上海高等研究院、上海科技大学、中国科研实验室高能物理所和中国科研实验室大连化学物理所等单位的大力支持和持续参与。SXFEL试验装置的科学目标为:探索两级外种子自由电子激光级联模式,包括两级级联HGHG和EEHG-HGHG级联模式,以开展硬X射线自由电子激光装置的技术路线,解决并掌握关键技术。SXFEL试验装置的工程目标为:建成由射频电子直线加速器驱动的软X射线自由电子激光装置,为升级为用户装置给予基础。
SXFEL试验装置由光阴极注入器、主加速器、两级级联波荡器和公用设施等组成,设计指标为:电子能量0.84吉电子伏特,电荷量0.5纳库,峰值电流不小于500安培,归一化发射度不大于2.5毫米毫弧度,波长小于9纳米,脉冲峰值功率不小于100兆瓦,脉冲长度100至200飞秒。
SXFEL试验装置于2015年初正式开工建设,2016年12月实现了波荡器通束出光,2019年3月19日直线加速器顺利获得工艺测试,2020年5月28日两级级联HGHG自由电子激光顺利获得工艺测试。
至此,SXFEL试验装置完全达到了国家批复的设计指标,全面完成了项目工程目标和科学目标。
第一级中心波长及其稳定性对比:EEHG模式(左)与HGHG模式(右)

第二级中心波长稳定性对比:EEHG-HGHG级联模式(左)与HGHG-HGHG级联模式(右)

光斑模式:第一级(左),第二级(右)

增益曲线:第一级(左),第二级(右)




附件下载: